Texas Instruments TPS2HC120-Q1 Smart High-Side Switch

Texas Instruments TPS2HC120-Q1 Smart High-Side Switch is an automotive dual-channel switch with integrated NMOS power FET and charge pump, developed to meet the conditions of 12V automotive battery systems. The low RON (120mΩ) of the TPS2HC120-Q1 minimizes power dissipation when driving a wide range of output load current up to 2A when both channels are enabled or 2.5A when only one channel is enabled.

The TI TPS2HC120-Q1 integrates protection features such as thermal shutdown, output clamp, and current limit. These options improve system robustness during fault events such as a short circuit. The TPS2HC120-Q1 facilitates a selectable current limiting circuit that enhances the system's reliability by decreasing inrush current when driving large capacitive loads and minimizing overload current. The device offers 10 selectable current limit settings (0.25A to 5A) based on the external resistor used on the ILIM pin. The device also delivers an accurate load current sense, enabling improved load diagnostics such as overload and open-load detection, which enhances predictive maintenance.

The TPS2HC120-Q1 is provided in a 28-pin, 4.9mm x 7.1mm HVSSOP leaded package with a 0.5mm pin pitch, minimizing the PCB footprint.

Features

  • Dual-channel 120mΩ smart high-side switch with full diagnostics
    • Open-drain status output
    • Current sense analog output
  • Wide operating voltage 3V to 28V
  • Low power mode (LPM) with automatic entry and exit
    • IQLPM <20μA/ch with both channels ON and in LPM mode
  • Protection
    • Overload and short-circuit protection
    • Thermal shutdown and swing protection
    • Inductive load negative voltage clamp
    • Loss-of-GND, loss-of-battery, and reverse battery protection
  • Ultra-low standby current, <1μA at 25°C
  • Selectable current limit, 0.25A to 5A
  • Diagnostics
    • Global fault report for fast interrupt
    • Overcurrent and short-to-ground detection
    • Open-load and short-to-battery detection
  • Qualified for automotive applications
    • AEC-Q100 qualified with the following results:
      • Device temperature grade 1 at -40°C to 125°C ambient operating temperature range
  • Electrical transient disturbance immunity certification of ISO7637-2 and ISO16750-2
  • 28-pin thermally-enhanced HVSSOP package

Applications

  • ADAS modules
  • Automotive display module
  • Body control module

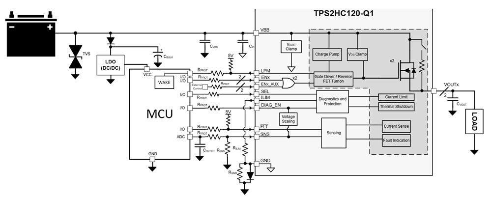
Typical Application Schematic

Application Circuit Diagram - Texas Instruments TPS2HC120-Q1 Smart High-Side Switch

Functional Block Diagram

Block Diagram - Texas Instruments TPS2HC120-Q1 Smart High-Side Switch
Published: 2025-05-08 | Updated: 2025-05-22