Texas Instruments NE555 Single Precision Timers

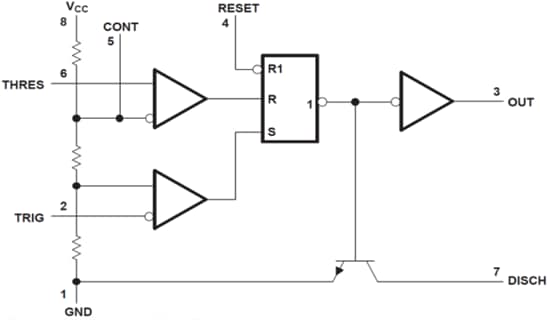
Texas Instruments NE555 Single Precision Timers are precision timing circuits capable of producing accurate time delays or oscillation. In the time-delay or monostable mode, the timed interval is controlled by a single external resistor and capacitor network. In the astable mode, the frequency and duty cycle can be controlled independently with two external resistors and a single external capacitor. The threshold and trigger levels normally are two-thirds and one-third, respectively, of VCC. These levels can be altered by use of the control voltage terminal. When the trigger input falls below the trigger level, the flip-flop is set, and the output goes high. If the trigger input is above the trigger level and the threshold input is above the threshold level, the flip-flop is reset and the output is low. The reset (RESET) input can override all other inputs and can be used to initiate a new timing cycle.

Features

  • Timing from microseconds to hours
  • Astable or monostable operation
  • Adjustable duty cycle
  • TTL-compatible output can sink or source up to 200mA
  • The NE555 is featured on the MikroElektronika MIKROE-2032 pulse click board
  • On products compliant to MIL-PRF-38535, all parameters are tested unless otherwise noted (on all other products, production processing does not necessarily include testing of all parameters)

Applications

  • Fingerprint biometrics
  • Iris biometrics
  • RFID reader

Functional Block Diagram

Block Diagram - Texas Instruments NE555 Single Precision Timers
Published: 2016-04-14 | Updated: 2022-03-11