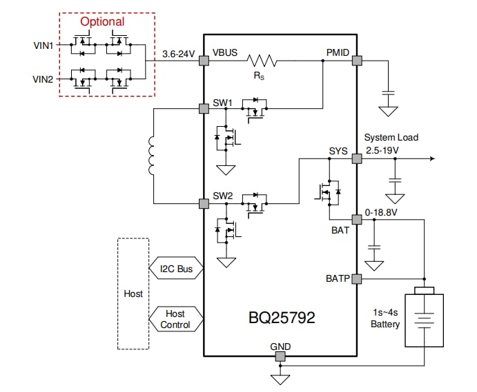
Texas Instruments bq25792 Switch-Mode Buck-Boost Chargers
Texas Instruments bq25792 Switch-Mode Buck-Boost Chargers are fully integrated switch-mode buck-boost chargers for 1-cell to 4-cell Li-ion and Li-polymer batteries. For a compact design and minimum components count, the charger integrates the four switching MOSFETs (Q1, Q2, Q3, Q4), input and charging current sensing circuits, the battery FET (BATFET), and all the loop compensation of the buck-boost converter. It provides high power density and design flexibility to charge batteries across the full input voltage range for USB Type-C™ and USB-PD applications such as smartphones, tablets, and other portable devices.The chargers support narrow VDC (NVDC) power path management, in which the system is regulated at a voltage slightly higher than the battery voltage but does not drop below the minimum system voltage. The system keeps operating even when the battery is completely discharged or removed. When load power exceeds the input source rating, the battery gets into supplement mode, preventing the input source from overloading and the system from crashing.
The devices charge a battery from a wide range of input sources, including legacy USB adapters, high-voltage USB-PD adapters, and traditional barrel adapters. The charger seamlessly transitions among buck, boost, or buck-boost configurations based on input voltage and battery voltage without the host's control. The optional dual input source selector manages the power flowing from two different input sources. The host controls the input source selection through I2C by prioritizing the first available input source.
The Texas Instruments bq25792 switch-mode buck-boost chargers provide various safety features for battery charging and system operations, including battery temperature negative thermistor (NTC) monitoring, trickle charge, pre-charge, and fast charge timers and overvoltage/overcurrent protections on the battery and the charger power input pin. The thermal regulation reduces the charge current when the die temperature exceeds a programmable threshold. The STAT output of the device reports the charging status and any fault conditions. The INT pin immediately notifies the host when a fault occurs.
The devices also provide a 16-bit analog-to-digital converter (ADC) for monitoring charge current and input/battery/system voltages, the TS pin voltage, and the die temperature. The components are available in a WCSP 2.9mm x 3.3mm 56-pin package.
Features
- High-efficient synchronous switch mode buck-boost chargers for 1-4 cell batteries
- 750kHz and 1.5MHz programmable switching frequencies
- Efficiency optimized for charging 2s battery, 96.5% efficiency with 9V input and 94.5% efficiency with 15V input at 3A ICHG
- Charging current up to 5A with 10mA resolution
- Supports a wide range of input sources
- 3.6V to 24V wide input operating voltage range with 30V absolute maximum rating
- Maximum power tracking with VINDPM up to 22V and IINDPM up to 3.3A
- Detects USB BC1.2, SDP, CDP, DCP, HVDCP, and non-standard adapters
- Dual-input power mux controller for source selection
- High-level integration
- Four switching MOSFETs and BATFET
- Input current and charging current sensing
- Narrow-VDC (NVDC) power path management
- Power USB port from the battery (USB OTG)
- 2.8V to 22V OTG output voltage with 10mV resolution to support USB-PD PPS
- OTG output current regulation up to 3.32A with 40mA resolution
- Flexible autonomous and I2C mode for optimal system performance
- Integrated 16-bit ADC for voltage, current, and temperature monitor
- Low battery quiescent current
- Typical 21µA at battery-only operation
- Typical 600nA in charger shutdown mode
- High accuracy
- ±0.5% charge voltage regulation for 2s battery
- ±5% charge current regulation
- ±5% input current regulation
- Safety
- Thermal regulation and thermal shutdown
- Input/battery OVP and OCP
- Converter MOSFETs OCP
- Charging safety timer
- 29-Pin 4mm × 4mm QFN package
Applications
- Smartphones
- Tablets
- Drones
- Wireless speakers
- Digital cameras
- Mobile printers
- Electronic point of sales (EPOS)
Simplified Schematic
