TDK InvenSense CH201 Distance Sensor
TDK InvenSense CH201 Distance Sensor is a miniature, ultra-low power, and long-range ultrasonic Time-of-Flight (ToF) range sensor based on Chirp’s patented MEMS technology. The sensor comes in a system-in-package that integrates Piezoelectric Micromachined Ultrasonic Transducer (PMUT) with an ultra-low-power System on Chip (SoC) in a miniature, reflowable package. This CH201 sensor is fast and provides accurate range measurements to targets at distances up to 5m. The sensors can detect multiple objects, work in any lighting conditions, including full sunlight, and provide millimeter-accurate range measurements. This CH201 distance sensor features an SoC running advanced ultrasound firmware, a dedicated programmable range interrupt pin, and a single sensor for receiving and transmitting.The CH201 sensor operates from 1.62V to 1.98V voltage range and takes 60ms for programming. This distance sensor comes in an 8-pin Land Grid Array (LGA) package and 3.5mm x 3.5mm x 1.26mm dimensions. Typical applications include drones and robotics, augmented/virtual reality and gaming, obstacle avoidance, and gesture control.
Features
- Fast and accurate range-finding
- Operating range from 20cm to 5m
- Programmable modes optimized for long or short-range sensing applications
- Customizable Field of View (FoV) up to 180°
- Multi-object detection
- Works in any lighting condition, including full sunlight to complete darkness
- Insensitive to object color, detects optically transparent surfaces (glass, clear plastics, etc.)
- Easy to integrate
- Single sensor for receive and transmit
- 1.8V single supply voltage
- I2C fast mode compatible interface and data rates up to 400kHz
- Dedicated programmable range interrupt pin
- Platform-independent software driver enables turnkey range-finding
- Miniature integrated package
- Compatible with standard SMD reflow
- Low-power SoC running advanced ultrasound firmware
- -40°C to +85°C operating temperature range
- Ultra-low supply current
- 1 sample/s
- 7.5µA (1m max range)
- 13.5µA (5m max range)
- 25 samples/s
- 63µA (1m max range)
- 247µA (5m max range)
- 1 sample/s
Applications
- User presence in-home/building automation and personal electronics
- Obstacle avoidance
- Robotics and drones
- Ultra-low-power remote presence-sensing node
- Augmented/virtual reality and gaming
- Gesture control
- Liquid level sensing and shelf inventory monitoring
Specifications
- 1.62V to 1.98V operating voltage range
- 3.5mm x 3.5mm x 1.26mm dimensions
- 8-pin LGA package
- 60ms programming time
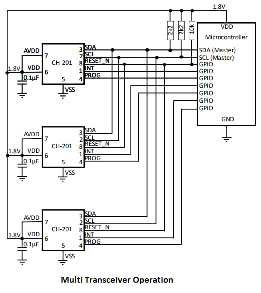
Block Diagram
Additional Resources
- CH201 Ultrasonic Presence Detection Reference Design User Guide
- Chirp Microsystems Ultrasonic Presence Detection App Note
- CH201 Mechanical Integration Guide
- CH101 and CH201 Ultrasonic Transceiver Handling and Assembly Guidelines
- Chirp Microsystems SonicLib Programmer’s Guide
- CH101 and CH201 SmartSonic Evaluation Kit User Guide
- SmartSonic Hello Chirp Application Hands-on Exercise
- Ultrasonic Module Pulse-Echo Test Procedure
Published: 2020-08-27
| Updated: 2024-09-03
