STMicroelectronics STPMC1 Programmable Energy Calculator IC
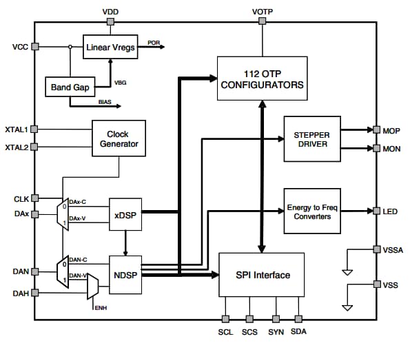
STMicroelectronics STPMC1 Programmable Poly-Phase Energy Calculator IC is an ASSP designed for effective energy measurement in power line systems utilizing Rogowski, current transformer, Shunt, or Hall current sensors. When combined with one or more STPMSx ICs, the STPMC1 implements all the functions needed in a 1-, 2-, or 3-phase energy meter. The STPMC1 Energy Calculator IC can also be coupled with a microprocessor for multi-function energy meters or directly drive a stepper motor for a simple active energy meter.The STMicroelectronics STPMC1 Programmable Poly-Phase Energy Calculator IC features five input data pins, in which the first three receive the voltage and current information of the phases. Each data input processes two ΔΣ signals, multiplexed in time, and generated by the STPMSx device. The fourth input receives multiplexed ΔΣ signals as well and can be used to sense the neutral current or another signal. The fifth input data pin accepts non-multiplexed ΔΣ signals and it can be used for sensing the magnetic field information from a Hall sensor.
The STPMC1 achieves very high computation precision with fast and efficient digital architecture using four internal hard-wired DSP (digital signal processing) units. These units perform all the computations on the ΔΣ streams in real-time employing ΔΣ arithmetic blocks. The STPMC1 device is configured and calibrated through an SPI port, which also enables all data to be recorded and accessed. The configuration and calibration data can be saved in a 112-bit OTP block, or dynamically set in microprocessor-based meters.
Features
- Supports 1-, 2-, or 3-phase WYE and Delta services, from 2 to 4 wires
- Computes cumulative active and reactive wideband and fundamental harmonic energies
- Computes active and reactive energies, RMS, and momentary voltage and current values for each phase
- Supports Rogowski coil, current transformer, Shunt, or Hall current sensors
- Exclusive ripple-free energy calculation algorithm
- Programmable pulsed output
- Stepper motor outputs
- Neutral current, temperature, and magnetic field monitoring
- OTP memory for configuration and calibration
- SPI interface
- Supports IEC 62052-11 / 62053-21 / 62053-23 standards
- Less than 0.1% error over 1:1000 dynamic range
- -40°C to +85°C operating temperature range
Applications
- Energy metering solutions
- Smart meters
Videos
Block Diagram
