STMicroelectronics MASTERGAN GaN Half-Bridge High Voltage Drivers
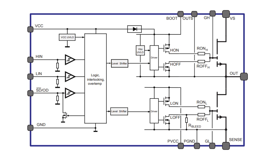
STMicroelectronics MASTERGAN GaN Half-Bridge High Voltage Drivers implement a high-power-density power supply with the integration of both a gate driver and two enhancement-mode GaN transistors in a half-bridge configuration. The integrated power GaNs feature an RDS(ON) of 150mΩ and a 650V drain-source breakdown voltage. The integrated bootstrap diode can quickly supply the high side of the embedded gate driver.
The STM MASTERGAN Drivers provides UVLO protection on both the lower and upper driving sections. This protection prevents the power switches from operating in low efficiency or dangerous conditions, and the interlocking function avoids cross-conduction conditions. The extended range of the input pins allows easy interfacing with microcontrollers, DSP units, or Hall effect sensors.
The MASTERGAN Drivers operate in the industrial temperature range of -40°C to +125°C and is available in a compact 9mm x 9mm QFN package.
Features
- Power system-in-package integrating half-bridge gate driver and high-voltage GaN transistors:
- BVDSS = 650V
- RDS(ON) = 150mΩ
- IDS(MAX) = 10A
- Reverse current capability
- Zero reverse recovery loss
- UVLO protection on the low-side and high-side
- Internal bootstrap diode
- Interlocking function
- Dedicated pin for shutdown functionality
- Accurate internal timing match
- 3.3V to 15V compatible inputs with hysteresis and pull-down
- Overtemperature protection
- Bill-of-material reduction
- Very compact and simplified layout
- Flexible, easy, and fast design
Applications
- Switch-mode power supplies
- High-voltage PFC, DC-DC, and DC-AC converters
- Chargers and adapters
- Uninterruptible power supply (UPS) systems
- Solar power
CONTENT STREAM
Videos
Block Diagram
| Part Number | Datasheet | Supply Voltage - Min | Supply Voltage - Max | Number of Outputs | Output Current |
|---|---|---|---|---|---|
| MASTERGAN6TR | ![]() |
9 V | 18 V | 1 Output | |
| MASTERGAN2TR | ![]() |
3.3 V | 15 V | 1 Output | 10 A |
| MASTERGAN3TR | ![]() |
4.75 V | 9.5 V | 4 Output | 4 A, 6.5 A |
| MASTERGAN1LTR | ![]() |
4.75 V | 9.5 V | 4 Output | 17 A |
| MASTERGAN4LTR | ![]() |
4.75 V | 9.5 V | 4 Output | 12 A |
| MASTERGAN1 | ![]() |
4.75 V | 9.5 V | 1 Output | 10 A |
| MASTERGAN4 | ![]() |
3.3 V | 15 V | 3 Output | 6.5 A |
| MASTERGAN2 | ![]() |
3.3 V | 15 V | 1 Output | 10 A |
| MASTERGAN5 | ![]() |
3.3 V | 15 V | 4 Output | 4 A |
| MASTERGAN1L | ![]() |
4.75 V | 9.5 V | 4 Output | 12 A |

