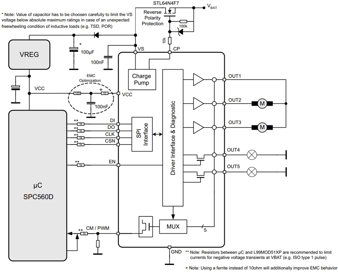
STMicroelectronics L99MOD51XP Multi-Output Driver
STMicroelectronics L99MOD51XP Multi-Output Driver is a microcontroller-driven multifunctional actuator driver for automotive applications. Up to two DC motors and two grounded resistive loads can be driven with three half-bridges and two high-side drivers. The integrated SPI controls all operating modes (forward, reverse, brake, and high impedance). All diagnostic information is available via SPI read.Features
- One half bridge for 7.4A load (RDSon = 150mΩ)
- Two half bridges for 5A load (RDSon = 200mΩ)
- Two high-side drivers for 1.25A load (RDSon = 800mΩ)
- Programmable soft-start function to drive loads with higher inrush currents (for example, current >7.4A, >5A, >1.25A)
- <3μA, typ., Tj ≤85°C low current consumption in standby mode
- All outputs short-circuit protected
- Current monitor output for all high-side drivers
- All outputs over-temperature protected
- Open-load diagnostic for all outputs
- Overload diagnostic for all outputs
- Programmable PWM control of all outputs
- Charge pump output for reverse polarity protection
Applications
- Motor control (multiple motors with additional loads in high-side configuration) for bulbs/LEDs
- Protected supply
- Sensors
- Cameras
Block Diagram
Published: 2019-12-04
| Updated: 2024-02-23
