STMicroelectronics L6474H easySPIN Microstepping Motor Driver
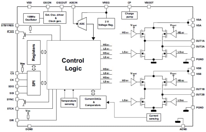
STMicroelectronics L6474 easySPIN Microstepping Motor Driver integrates a dual low RDS(on) DMOS full bridge with all power switches equipped with an accurate on-chip current sensing circuitry suitable for non dissipative current control and overcurrent protections. Thanks to a new current control, a 1/16 microstepping is achieved through an adaptive decay mode which outperforms traditional implementations. All data registers, including those used to set analog values (i.e. current control value, current protection trip point, dead time, etc.) are sent though a standard 5 Mbit/s SPI. A very rich set of protection (thermal, low bus voltage, overcurrent) makes the L6474 "bullet proof" as required by the most demanding motor control applications.Features
- Operating voltage: 8-45V
- 7.0A output peak current (3.0A r.m.s.)
- Low RDS(on) power MOSFETS
- Programmable power MOS slew-rate
- Up to 1/16 microstepping
- Current control with adaptive decay
- Non dissipative current sensing
- Programmable non dissipative overcurrent protection on all power MOS
- SPI interface
- Low quiescent and standby currents
- Two-level overtemperature protection
Applications
- Medical pumps
- Security cameras
- Robotics
- POS/ATM
- Casino machines
- Printers
Block Diagram
Published: 2012-06-19
| Updated: 2022-03-11
