Nisshinbo NJW4105 LDO Regulators

Nisshinbo NJW4105 LDO Regulators offer a 500mA output current and fast transient response in a TO-252-5-L5 package. The NJW4105 Regulators deliver a stable output voltage even at line or load fluctuations.

The Nisshinbo NJW4105 LDO Regulators provide excellent high output voltage accuracy that is guaranteed ±1.0% under the conditions of VIN = VO + 1V to 40V, IO = 0mA to 500mA. The device's wide operating voltage and wide operating temperature make it ideal for automotive accessories or applications that require high reliability.

Features

  • Fast transient response
  • 4.0V to 40V Wide operating voltage
  • Ta = -40°C to 125°C Wide operating temperature
  • VO ±1.0% (Ta = 25°C) High-accuracy output voltage
  • Output current 500mA (min)
  • ON/OFF control
  • Ceramic capacitor compatible
  • Undervoltage lockout
  • Thermal shutdown
  • Overcurrent protection
  • TO-252-5-L5 Package

Applications

  • Car infotainment
  • Industrial equipment
  • Consumer appliances

Typical Application

Application Circuit Diagram - Nisshinbo NJW4105 LDO Regulators

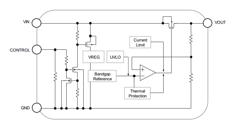
Block Diagram

Block Diagram - Nisshinbo NJW4105 LDO Regulators
Published: 2021-04-19 | Updated: 2022-03-11