Monolithic Power Systems (MPS) MP4541 Step-Down Converter

Monolithic Power Systems (MPS) MP4541 Step-Down Converter is high-efficient with integrated power MOSFETs and is available in a SOIC-8E package. This step-down converter offers 0.8A of output current (IOUT) in a buck topology from an input power supply of up to 80V. The MP4541 features Constant-On-Time (COT) control, which provides a fast transient response and facilitates loop stabilization. This Step-Down converter supports high-efficiency Pulse-Skip Mode (PSM) while operating under light-load conditions. The MP4541 offers a configurable operation frequency that can be set between 100kHz and 1MHz via an external resistor. The MP4541 features internal soft-start and loop compensation, Over-Current Protection (OCP), Short-Circuit Protection (SCP) with hiccup mode, and High-efficiency Pulse-Skip Mode (PSM) under light load conditions. This Step-Down converter offers applications like high voltage battery packs, industrial power supplies, and printer power boards.

Features

  • Constant-On-Time (COT) Control
  • Internal soft-start and loop compensation
  • Over-Current Protection (OCP)
  • Short-Circuit Protection (SCP) with hiccup mode
  • High-efficiency Pulse-Skip Mode (PSM) under light load conditions
  • 90% maximum operation duty cycle

Applications

  • High-voltage battery packs
  • Industrial power supplies
  • Printer power boards

Specifications

  • 8V to 80V os supply voltage range
  • 1V to 30V of the output voltage range
  • -40°C to 125°C operating junction temperature range
  • -65°C to 150°C of the storage temperature range
  • 260°C of lead temperature
  • 150°C of the junction temperature

Block Diagram

Block Diagram - Monolithic Power Systems (MPS) MP4541 Step-Down Converter

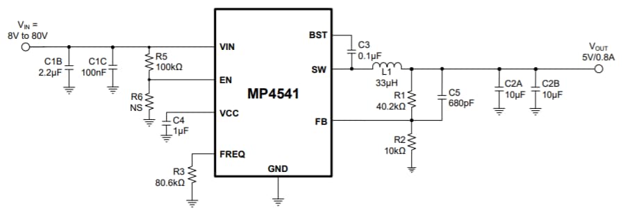
Typical Application circuit

Application Circuit Diagram - Monolithic Power Systems (MPS) MP4541 Step-Down Converter
Published: 2022-02-03 | Updated: 2022-08-12