Monolithic Power Systems (MPS) MP1909 Half-Bridge Gate Drivers

Monolithic Power Systems (MPS) MP1909 Half-Bridge Gate Drivers are high-frequency, 30V, half-bridge, N-channel power MOSFET drivers in a SOT583 package. A signal input controls the low-side and high-side driver channels on the MP1909. Internal adaptive dead-time control circuitry reduces the switching power loss and prevents shoot-through. Both outputs are disabled when the EN pin is pulled low. Furthermore, the integrated bootstrap diode reduces the external component count.

The MPS MP1909 Half-Bridge Gate Drivers supports undervoltage lockout (UVLO) functionality that protects the IC from operating at insufficient power supplies. Additionally, the thermal shutdown protection functions protect the IC from over-temperature conditions.

Features

  • Drives N-channel MOSFET half-bridge
  • Up to 50V VBST voltage
  • 4.5V to 12V Gate drive voltage
  • On-chip bootstrap diode
  • Up to 2.2MHz switching frequency
  • One PWM signal generates both drives
  • Low quiescent current
  • 100% Duty support
  • UVLO for high-side and low-side gate drives
  • Available in an 8-Pin SOT583 (1.6mm x 2.1mm) package

Applications

  • Electronic cigarettes
  • Wireless charging
  • Drones
  • Avionics DC/DC converters
  • Active-clamp forward converters

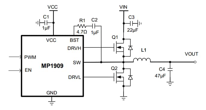
TYPICAL APPLICATION

Application Circuit Diagram - Monolithic Power Systems (MPS) MP1909 Half-Bridge Gate Drivers
Published: 2022-01-19 | Updated: 2023-05-30