Infineon Technologies EXCELON™ Ferroelectric-RAM (F-RAM)

Infineon Technologies EXCELON™ Ferroelectric-RAM (F-RAM) delivers low-power, highly reliable, nonvolatile memory solutions for mission-critical data logging. The EXCELON series comes in three families (EXCELON-LP, EXCELON-Ultra, and EXCELON-Auto) and combines ultra-low-power operation with high-speed interfaces, instant nonvolatility, and unlimited read/write cycle endurance. This makes Infineon EXCELON an ideal data-logging memory for portable medical, wearable, IoT sensor, industrial, and automotive applications.

Features

  • EXCELON F-RAM Features
    • Up to 70x reduction in typical standby current (2.3μA) and hibernate current (0.1μA) compared to current F-RAMs
    • Greater than 10x increase in performance with the addition of a 108MHz QSPI, compared to competing SPI F-RAMs
    • Offers zero delay writes to capture data instantly with no soak time requirement and without any additional components for power backup
    • 2Mbit, 4Mbit, 8Mbit, and 16Mbit density options
    • 1.71V–1.89V and 1.80V–3.60V operating voltage range
    • Commercial (0°C to +70°C), Industrial (-40°C to +85°C), Auto-A (-40°C to +85°C) and Auto-E (-40°C to +125°C) temperature grades
  • EXCELON Ultra for Industrial Automation Systems
    • Provides a low-pin-count 108MHz QSPI interface that is as fast as a parallel interface with 35ns burst access time
    • 100 trillion cycles read/write endurance to log data continuously for 15-20 years at 85°C
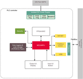
    • Replaces a multi-component solution (SRAM + battery + power management controller) with a single-chip solution, improving reliability and reducing the BOM cost
    • Example application: Backing up mission-critical operational data instantly over a serial QSPI bus in Programmable Logic Controllers (PLC)
  • EXCELON Auto for Automated Driver Assist Systems
    • Captures data instantly with no soak time requirement and no additional backup components
    • Supports endurance cycling of 10 trillion write cycles to log data every 10μs for 20 years
    • Provides AEC-Q100-qualified and Functional Safety compliant memory components
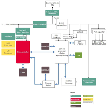
    • Example application: Enabling instant and reliable data capture in ADAS Vision Systems
  • EXCELON LP for Portable Medical, Wearable, and IoT Device Applications
    • Provides multiple power-saving modes, including hibernate, deep power-down, and standby
    • Consumes 200x less energy than EEPROM and 3,000x less energy than NOR Flash products
    • Minimizes surge current on power-up through inrush current control to extend battery life
    • Offers read/write endurance of 1,000 trillion write cycles to log data every millisecond for more than 3,000 years
    • Available in 10mm2, 8-pin GQFN package
    • Example application: Providing extended battery life, high reliability, and small form factor for Portable Medical Applications

Videos

CY15FRAMKIT-002 Development Kit
Easy-to-use development kit for evaluating Infineon’s high-performance EXCELON Ultra F-RAM

View Product

Block Diagrams

Published: 2019-05-15 | Updated: 2024-01-12