Analog Devices / Maxim Integrated MAX31334 Ultra-Low-Power Real Time Clock

Analog Devices MAX31334 Ultra-Low-Power Real Time Clock is a time-keeping solution that consumes 70nA of current. The MAX31334 offers an integrated high-side power pass switch that allows ultra-low-power idle modes on duty-cycled applications by disconnecting power to other devices on the system. The power switch on/off durations can be controlled by periodic interrupt sources, including a countdown timer (programmable from 100ms to 1hr) and alarms (1s resolution). The power switch can also be controlled by an external interrupt (from a pushbutton, for example) on the DIN pin. The MAX31334 facilitates a wide range of crystals with any loading (CL) spec, which widens the pool of usable crystals. An I2C serial interface connects the device. An integrated power-on reset function provides deterministic default register status upon power-up.

Analog Devices MAX31334 RTC also features a backup supply pin (VBAT) and automatically switches to this supply when the main supply (VCC) drops below the programmed threshold voltage. Additional features incorporate two time-of-day alarms, interrupt outputs, a programmable square-wave output, event detection input with timestamping (32-byte timestamp registers double as RAM storage), and a serial bus timeout mechanism.

The MAX31334 is housed in the lead (Pb)-free/RoHS compliant, 12-bump, 1.5mm x 2mm WLP with 0.5mm pitch, and a 12-pin 3mm x 3mm TDFN package. The device operates in a -40°C to +85°C extended temperature range.

Features

  • Ultra-low-power real-time clock
    • 70nA timekeeping current
    • 1.1V to 5.5V timekeeping voltage range
    • Automatic switchover to backup supply on power failure
    • Trickle charger for external supercapacitor
  • Integrated power switch with state machine increases system battery life
    • Up to 500mA continuous current
    • Ultra-low 57mΩ on-resistance
    • Wakeup on periodic interrupt-countdown timer (100ms to 1hr) and alarms (1s resolution)
    • Wakeup on external interrupt, like pushbutton
  • Saves board space
    • No external capacitors are required for crystal
    • 1.5mm x 2mm 12-WLP
    • 3mm x 3mm 12-TDFN
  • Value-add features for ease of use
    • Works with many 32.768kHz crystals (no CL limitation)
    • 2x time-of-day alarms
    • Event detection and timestamps
    • 1/128 Second register
    • 32bytes of user RAM

Applications

  • Electronic shelf label
  • Ultra-low-power IoT modules
  • Medical wearables
  • Temperature loggers
  • Asset tracking
  • Battery-powered devices

Simplified Application Diagram

Application Circuit Diagram - Analog Devices / Maxim Integrated MAX31334 Ultra-Low-Power Real Time Clock

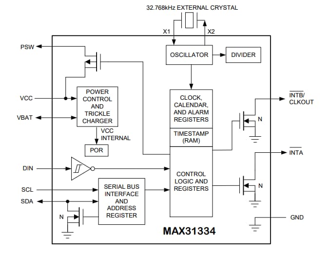
Block Diagram

Block Diagram - Analog Devices / Maxim Integrated MAX31334 Ultra-Low-Power Real Time Clock
Published: 2023-01-26 | Updated: 2024-07-08