Analog Devices Inc. MAX20098 Automotive Step-Down Controller ICs
Analog Devices Inc. MAX20098 Automotive Step-Down Controller ICs are 2.2MHz synchronous step-down controller ICs with 3.5µA IQ. They operate with an input voltage supply from 3.5V to 42V and can operate in dropout conditions at a 99% (typical) duty cycle. The ICs are intended for applications with mid- to high-power requirements that operate at a wide input voltage range, like during automotive cold crank or engine stop-start conditions.Features
- Meets stringent automotive OEM module power consumption and performance specifications
- 3.5µA quiescent current in skip mode at VOUT = 3.3V
- ±1% output-voltage accuracy: 5.0V/3.3V fixed, or adjustable between 1V and 10V
- Enables crank-ready designs with a wide 3.5V to 42V input supply range
- EMI reduction features reduce interference with sensitive radio bands without sacrificing the wide input voltage range
- 50ns (typical) minimum on-time allows skip-free operation for 3.3V output from car batteries at 2.2MHz
- Spread-spectrum option
- Frequency-synchronization input
- Resistor-programmable frequency between 220kHz and 2.2MHz
- Integration and thermally enhanced packages save board space and cost
- 2MHz step-down controller
- Current-mode controller with forced-continuous and skip modes
- 16-pin side-wettable (SW) TQFN-EP package
- 20A reference design available
- Protection features improve system reliability
- Supply undervoltage lockout
- Over temperature and short-circuit protection
- Output overvoltage and undervoltage monitoring
- -40°C to +125°C Grade 1 automotive temperature range
Applications
- Infotainment systems
- USB hubs
- General-purpose Point-of-Load (POL)
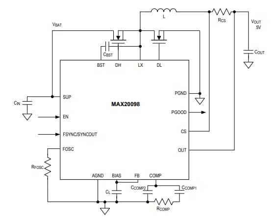
Typical Application Circuit
Additional Resources
Published: 2020-01-14
| Updated: 2024-04-16
