Analog Devices Inc. MAX20049EVKIT Evaluation Kit

Analog Devices Inc. MAX20049EVKIT Evaluation Kit is configured to evaluate the operation of the MAX20049. The MAX20049 Dual Step-Down Converter ICs offer two low-dropout regulators (LDOs), providing a single-chip solution for automotive cameras. These MAX20049 ICs are self-protected and feature a robust design with overvoltage and under-voltage monitoring, overvoltage protection, thermal shutdown, and short-circuit protection.

The ADI MAX20049EVKIT Evaluation Kit is set up to deliver four output voltages from one single input-voltage source. Both step-down converters (OUT1, OUT2) and LDO3 can accept a high input voltage source (17V maximum). The Evaluation Kit is fully assembled and tested with a proven PCB layout.

Features

  • MAX20049ATEA/VY+ installed (other IC options available):
    • VOUT1 = 3.8V
    • VOUT2 = 1.8V
    • VOUT3 = 3.3V
    • VOUT4 = 1.2V
  • Inductors installed balance size and efficiency (see bill of materials)
  • PGOOD PCB pad provided for voltage monitoring
  • Configurable SUP1 and SUP2 using resistors R4 and R5
  • Selectable LDOIN3 input using jumper JU1
  • Proven PCB layout
  • Fully assembled and tested

Required Equipment

  • MAX20049 eval kit
  • 2.7V to 18V, 3A power supply
  • Four voltmeters
  • Electronic load capable of sinking 1A

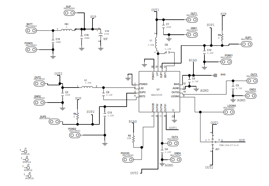
Schematic

Schematic - Analog Devices Inc. MAX20049EVKIT Evaluation Kit
Published: 2020-11-18 | Updated: 2024-07-31