Analog Devices Inc. AD40xx 16/18-Bit SAR ADCs

Analog Devices AD40xx family features low-noise, low-power, precision 16-/18-Bit successive approximation register (SAR) ADCs that achieve high performance with throughputs up to 2MSPS. Operating from a 1.8V supply, the AD40xx ADCs consume as little as 14mW at 2MSPS with a minimum of 75MHz SCK rate in turbo-mode. The ADCs deliver ±1LSB INL maximum with no missing codes at 16-/18-Bits and 93dB/100.5dB SNR.

AD40xx Ease-of-Use Features
Analog Devices AD40xx family incorporates ease-of-use features that lower the signal chain power, reduce signal chain complexity, and enable higher channel density. The high-Z mode, along with a long acquisition phase, eliminates the requirement for a dedicated high-power, high-speed ADC driver. This expands the range of low-power precision amplifiers that can drive these ADCs directly while still achieving optimum performance. 

The AD40xx input-span compression feature allows the ADC driver amplifier and the ADC to operate off common supply rails. The input-span compression feature does not need a negative supply and preserves the full ADC code range. 

The low serial peripheral interface (SPI) clock rate reduces the digital input/output power consumption, broadens processor options, and simplifies the task of sending data across digital isolation.

Features

  • 2MSPS maximum throughput
  • Ease of use features reduce system power and complexity
  • Input overvoltage clamp circuit
    • Reduced nonlinear input charge kickback
    • High-Z mode
    • Long acquisition phase
    • Input span compression
    • Fast conversion time allows low SPI clock rates
    • SPI-programmable modes, read/write capability, status word
  • Single 1.8V supply operation with 1.71V to 5.5V logic interface
  • No latency/pipeline delay SAR architecture
  • −40°C to +125°C operation temperature
  • Serial interface SPI-/QSPI-/MICROWIRE-/DSP-compatible
  • Ability to daisy-chain multiple ADCs and busy indicator
  • 3mm × 3mm LFCSP and 3mm × 4.90mm MSOP 10-lead packages

  • AD4000/AD4004/AD4008 Specific Features
  • ±1LSB maximum INL
  • Guaranteed 16-bit no missing codes
  • Low power
    • 9.75mW at 2MSPS, 4.9mW at 1MSPS, 2.5mW at 500kSPS (VDD only)
    • 70μW at 10kSPS, 14mW at 2MSPS (total)
  • SNR: 93dB typical at 1kHz, VREF=5V; 90dB typical at 100kHz
  • THD: −115dB typical at 1kHz, VREF=5V; −95dB typical at 100kHz
  • Pseudo differential (single-ended) analog input range: 0V to VREF with VREF between 2.4V to 5.1V
  • AD4002/AD4006/AD4010 Specific Features
  • ±3.2LSB maximum INL
  • Guaranteed 18-bit no missing codes
  • Low power
    • 9.75mW at 2MSPS, 4.9mW at 1MSPS, 2.5mW at 500kSPS (VDD only)
    • 70μW at 10kSPS, 14mW at 2MSPS (total)
  • SNR: 95dB typical at 1kHz, VREF=5V; 95dB typical at 100kHz
  • THD: −125dB typical at 1kHz, VREF=5V; −108dB typical at 100kHz
  • Pseudo differential (single-ended) analog input range:
    • 0V to VREF with VREF between 2.4V to 5.1V

  • AD4003/AD4007/AD4011 Specific Features
  • ±1LSB (±3.8ppm) maximum INL
  • Guaranteed 18-bit no missing codes
  • Low power
    • 9.5mW at 2MSPS, 4.9mW at 1MSPS, 2.4mW at 500kSPS (VDD only)
    • 80μW at 10kSPS, 16mW at 2MSPS (total)
  • SNR: 100.5dB typical at 1kHz, VREF=5V; 99dB typical at 100kHz
  • THD: −123dB typical at 1kHz, VREF=5V; −100dB typical at 100kHz
  • Differential analog input range: ±VREF
    • 0V to VREF with VREF between 2.4V to 5.1V

Applications

  • Automatic test equipment
  • Machine automation
  • Medical equipment
  • Battery-powered equipment
  • Precision data acquisition systems

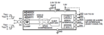
Block Diagram

Videos

Evaluation Boards

EVAL-AD4000FMCZ 16-Bit, 2MSPS Precision Pseudo Differential ADC Evaluation Board demonstrates the performance of the 16-Bit AD4000 ADCs and provides an easy-to-understand interface for a variety of system applications.

EVAL-AD4001FMCZ 16-Bit, 2MSPS, Precision SAR Differential ADC Evaluation Board demonstrates the performance of the 16-Bit AD4001 and AD4005 ADCs.

EVAL-AD4002FMCZ 18-Bit, 2MSPS Precision Pseudo Differential SAR ADC Evaluation Board demonstrates the performance of AD4002, AD4006, and AD4010 ADCs.

EVAL-SDP-CH1Z High-Speed System Demonstration Platform includes a series of controller boards, interposer boards, and daughter boards. The SDP high-speed (SDP-H1) controller board is part of the EVAL-SDP-CH1Z SDP. Designers can use the SDP-H1 controller board with an evaluation board to provide a way of communicating with the PC from the system under evaluation.

Articles

Condition-Based Monitoring: The Wearable for Machine Health

Condition-based monitoring (CbM) is the Industry 4.0 equivalent of wearable fitness devices. With the explosion of connectivity comes the opportunity to observe the physical world like never before and to see physical processes in action, in real-time, in fine detail. Reduce unplanned downtime by understanding the aging process of equipment and machines.

Learn More

How to Build a MEMS-Based Solution for Vibration Detection in Condition Monitoring

Condition monitoring is one of today’s core challenges in the use of mechanical facilities and technical systems to minimize the risk of production downtime not only in the industrial sector but wherever machines are used. In this article, a highly linear, low noise, wideband vibration measurement solution based on the ADXL1002 MEMS accelerometer is shown. This solution can be used for bearing analysis or engine monitoring and for all applications in which a large dynamic range of up to ±50g and a frequency response from DC to 11kHz are required.

Learn More

Published: 2017-01-26 | Updated: 2022-03-11